近日,据多家媒体报道,资深经纪人管伟华于 5 月 7 日因病去世,享年 73 岁。
管伟华在演艺行业发展 50 多年,曾捧红了多个知名的歌手、演员。他曾是邓丽君赴日发展前唯一的经纪人,周润发、刘德华、孙楠等人均与管伟华有过合作。

图源:管伟华微博
据管伟华妻子向媒体透露,上个月管伟华在家中跌倒,入院治疗检查时不幸确诊淋巴癌,家人本来想安排他进行治疗,他却认为生老病死是必然的过程,不愿接受治疗。
之后,他的身体每况愈下,最终,他在确诊癌症仅 1 个月便病逝,所幸他走得很安详。[1]
淋巴瘤是常见的恶性肿瘤之一,也是近年来发病率较高的肿瘤之一,目前在我国的发病率约为 6.68/10 万,每年约有 10 万 名新发淋巴瘤患者[2]。
越来越多的人了解到,淋巴结遍布全身,因此每每听见“淋巴癌”这一血液恶性肿瘤即色变。
“临床上,不少患者是在体检中发现腹部、血管旁、盆腔等有深层的淋巴结肿大,这时就高度怀疑淋巴瘤。”
上海市同济医院副院长、上海市医学会血液学分会主委梁爱斌 2023 年 4 月在接受上观新闻采访时提醒,大家应尤其注意 3 个常见症状:低烧、体重减轻、盗汗。
“如果有不明原因的长期发热、体重减轻,就要注意是否为肿瘤。淋巴瘤和其他肿瘤相比,比较特殊的症状就是盗汗”,梁爱斌介绍。[3]
当机体受到细菌、病毒、结核感染、寄生虫等微生物侵犯时,淋巴结就会充分发挥其免疫能力,与微生物对抗,会出现一定程度上的淋巴结肿大。
北京同仁医院血液内科主任医师王亮 2021 年在健康时报刊文谈道,正常情况下,人体浅表淋巴结很小,直径大约 0.5 厘米以内,表面光滑,无压痛,与周围组织无粘连。
当腋下淋巴结直径超过 1 厘米,腹股沟淋巴结直径超过 1.5 厘米提示淋巴结肿大。
大家尤其要注意:淋巴结肿大,但是不痛,这不是小事!
北京同仁医院血液内科主任医师王亮 2021 年在健康时报刊文提醒:如果出现淋巴结肿大,意味着身体可能出现异常。[4]
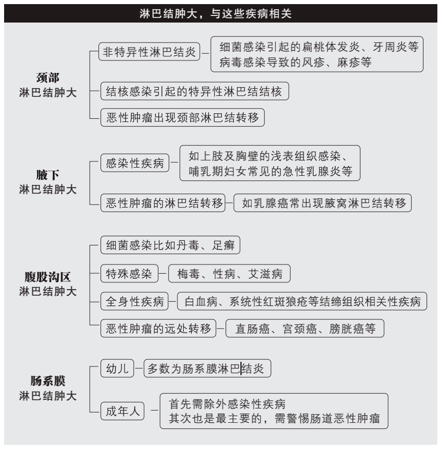
1.非特异性淋巴结炎:细菌感染引起的扁桃体发炎、牙周炎等;病毒感染导致的风疹、麻疹等;
1.感染性疾病:如上肢及胸壁的浅表组织感染、哺乳期妇女常见的急性乳腺炎等;
2.恶性肿瘤的淋巴结转移,如乳腺癌常出现腋窝淋巴结转移。
3.全身性疾病:白血病、淋巴瘤、系统性红斑狼疮等结缔组织相关性疾病;
4.恶性肿瘤的远处转移:直肠癌、宫颈癌、膀胱癌等。
2.成年人如出现肠系膜淋巴结肿大,首先需除外感染性疾病,其次也是最主要的,需警惕肠道恶性肿瘤。
最后,还需要特别注意的是,本文并不是鼓励大家对号入座、自我诊断,因为这需要专业医生结合病史、临床症状、辅助检查等综合考虑。不过,大家可以在生活中留个神,如果在前文中提到的那些地方摸到了可疑的疙瘩,建议及时就诊,以防万一。
参考文献:
[1] 2023-05-12封面新闻《邓丽君原经纪人管伟华病逝,生前已看淡生死:其实我毫无恐惧》
[2] 张玉玲,庹吉妤,郑荣寿,等.中国2009年恶性淋巴瘤发病与死亡分析[J].中国肿瘤,2013,22(5):338-343.
[3] 2023-04-19上观新闻《近4成为复发难治患者,如何让淋巴瘤成为“可治愈”的病?》
[4] 2021-11-30 健康时报《淋巴结肿大是身体在报警》